Actowiz Metrics Now Live!
logo
Unlock Smarter , Faster Analytics!
Actowiz Metrics Now Live!
logo
Unlock Smarter , Faster Analytics!
Actowiz Metrics Now Live!
logo
Unlock Smarter , Faster Analytics!
Actowiz Metrics Now Live!
logo
Unlock Smarter , Faster Analytics!
Actowiz Metrics Now Live!
logo
Unlock Smarter , Faster Analytics!
Actowiz Metrics Now Live!
logo
Unlock Smarter , Faster Analytics!
Actowiz Metrics Now Live!
logo
Unlock Smarter , Faster Analytics!
Actowiz Metrics Now Live!
logo
Unlock Smarter , Faster Analytics!
Actowiz Metrics Now Live!
logo
Unlock Smarter , Faster Analytics!
Actowiz Metrics Now Live!
logo
Unlock Smarter , Faster Analytics!
Actowiz Metrics Now Live!
logo
Unlock Smarter , Faster Analytics!
Actowiz Metrics Now Live!
logo
Unlock Smarter , Faster Analytics!
GeoIp2\Model\City Object
(
    [raw:protected] => Array
        (
            [city] => Array
                (
                    [geoname_id] => 4509177
                    [names] => Array
                        (
                            [de] => Columbus
                            [en] => Columbus
                            [es] => Columbus
                            [fr] => Columbus
                            [ja] => コロンバス
                            [pt-BR] => Columbus
                            [ru] => Колумбус
                            [zh-CN] => 哥伦布
                        )

                )

            [continent] => Array
                (
                    [code] => NA
                    [geoname_id] => 6255149
                    [names] => Array
                        (
                            [de] => Nordamerika
                            [en] => North America
                            [es] => Norteamérica
                            [fr] => Amérique du Nord
                            [ja] => 北アメリカ
                            [pt-BR] => América do Norte
                            [ru] => Северная Америка
                            [zh-CN] => 北美洲
                        )

                )

            [country] => Array
                (
                    [geoname_id] => 6252001
                    [iso_code] => US
                    [names] => Array
                        (
                            [de] => USA
                            [en] => United States
                            [es] => Estados Unidos
                            [fr] => États Unis
                            [ja] => アメリカ
                            [pt-BR] => EUA
                            [ru] => США
                            [zh-CN] => 美国
                        )

                )

            [location] => Array
                (
                    [accuracy_radius] => 20
                    [latitude] => 39.9625
                    [longitude] => -83.0061
                    [metro_code] => 535
                    [time_zone] => America/New_York
                )

            [postal] => Array
                (
                    [code] => 43215
                )

            [registered_country] => Array
                (
                    [geoname_id] => 6252001
                    [iso_code] => US
                    [names] => Array
                        (
                            [de] => USA
                            [en] => United States
                            [es] => Estados Unidos
                            [fr] => États Unis
                            [ja] => アメリカ
                            [pt-BR] => EUA
                            [ru] => США
                            [zh-CN] => 美国
                        )

                )

            [subdivisions] => Array
                (
                    [0] => Array
                        (
                            [geoname_id] => 5165418
                            [iso_code] => OH
                            [names] => Array
                                (
                                    [de] => Ohio
                                    [en] => Ohio
                                    [es] => Ohio
                                    [fr] => Ohio
                                    [ja] => オハイオ州
                                    [pt-BR] => Ohio
                                    [ru] => Огайо
                                    [zh-CN] => 俄亥俄州
                                )

                        )

                )

            [traits] => Array
                (
                    [ip_address] => 216.73.216.24
                    [prefix_len] => 22
                )

        )

    [continent:protected] => GeoIp2\Record\Continent Object
        (
            [record:GeoIp2\Record\AbstractRecord:private] => Array
                (
                    [code] => NA
                    [geoname_id] => 6255149
                    [names] => Array
                        (
                            [de] => Nordamerika
                            [en] => North America
                            [es] => Norteamérica
                            [fr] => Amérique du Nord
                            [ja] => 北アメリカ
                            [pt-BR] => América do Norte
                            [ru] => Северная Америка
                            [zh-CN] => 北美洲
                        )

                )

            [locales:GeoIp2\Record\AbstractPlaceRecord:private] => Array
                (
                    [0] => en
                )

            [validAttributes:protected] => Array
                (
                    [0] => code
                    [1] => geonameId
                    [2] => names
                )

        )

    [country:protected] => GeoIp2\Record\Country Object
        (
            [record:GeoIp2\Record\AbstractRecord:private] => Array
                (
                    [geoname_id] => 6252001
                    [iso_code] => US
                    [names] => Array
                        (
                            [de] => USA
                            [en] => United States
                            [es] => Estados Unidos
                            [fr] => États Unis
                            [ja] => アメリカ
                            [pt-BR] => EUA
                            [ru] => США
                            [zh-CN] => 美国
                        )

                )

            [locales:GeoIp2\Record\AbstractPlaceRecord:private] => Array
                (
                    [0] => en
                )

            [validAttributes:protected] => Array
                (
                    [0] => confidence
                    [1] => geonameId
                    [2] => isInEuropeanUnion
                    [3] => isoCode
                    [4] => names
                )

        )

    [locales:protected] => Array
        (
            [0] => en
        )

    [maxmind:protected] => GeoIp2\Record\MaxMind Object
        (
            [record:GeoIp2\Record\AbstractRecord:private] => Array
                (
                )

            [validAttributes:protected] => Array
                (
                    [0] => queriesRemaining
                )

        )

    [registeredCountry:protected] => GeoIp2\Record\Country Object
        (
            [record:GeoIp2\Record\AbstractRecord:private] => Array
                (
                    [geoname_id] => 6252001
                    [iso_code] => US
                    [names] => Array
                        (
                            [de] => USA
                            [en] => United States
                            [es] => Estados Unidos
                            [fr] => États Unis
                            [ja] => アメリカ
                            [pt-BR] => EUA
                            [ru] => США
                            [zh-CN] => 美国
                        )

                )

            [locales:GeoIp2\Record\AbstractPlaceRecord:private] => Array
                (
                    [0] => en
                )

            [validAttributes:protected] => Array
                (
                    [0] => confidence
                    [1] => geonameId
                    [2] => isInEuropeanUnion
                    [3] => isoCode
                    [4] => names
                )

        )

    [representedCountry:protected] => GeoIp2\Record\RepresentedCountry Object
        (
            [record:GeoIp2\Record\AbstractRecord:private] => Array
                (
                )

            [locales:GeoIp2\Record\AbstractPlaceRecord:private] => Array
                (
                    [0] => en
                )

            [validAttributes:protected] => Array
                (
                    [0] => confidence
                    [1] => geonameId
                    [2] => isInEuropeanUnion
                    [3] => isoCode
                    [4] => names
                    [5] => type
                )

        )

    [traits:protected] => GeoIp2\Record\Traits Object
        (
            [record:GeoIp2\Record\AbstractRecord:private] => Array
                (
                    [ip_address] => 216.73.216.24
                    [prefix_len] => 22
                    [network] => 216.73.216.0/22
                )

            [validAttributes:protected] => Array
                (
                    [0] => autonomousSystemNumber
                    [1] => autonomousSystemOrganization
                    [2] => connectionType
                    [3] => domain
                    [4] => ipAddress
                    [5] => isAnonymous
                    [6] => isAnonymousProxy
                    [7] => isAnonymousVpn
                    [8] => isHostingProvider
                    [9] => isLegitimateProxy
                    [10] => isp
                    [11] => isPublicProxy
                    [12] => isResidentialProxy
                    [13] => isSatelliteProvider
                    [14] => isTorExitNode
                    [15] => mobileCountryCode
                    [16] => mobileNetworkCode
                    [17] => network
                    [18] => organization
                    [19] => staticIpScore
                    [20] => userCount
                    [21] => userType
                )

        )

    [city:protected] => GeoIp2\Record\City Object
        (
            [record:GeoIp2\Record\AbstractRecord:private] => Array
                (
                    [geoname_id] => 4509177
                    [names] => Array
                        (
                            [de] => Columbus
                            [en] => Columbus
                            [es] => Columbus
                            [fr] => Columbus
                            [ja] => コロンバス
                            [pt-BR] => Columbus
                            [ru] => Колумбус
                            [zh-CN] => 哥伦布
                        )

                )

            [locales:GeoIp2\Record\AbstractPlaceRecord:private] => Array
                (
                    [0] => en
                )

            [validAttributes:protected] => Array
                (
                    [0] => confidence
                    [1] => geonameId
                    [2] => names
                )

        )

    [location:protected] => GeoIp2\Record\Location Object
        (
            [record:GeoIp2\Record\AbstractRecord:private] => Array
                (
                    [accuracy_radius] => 20
                    [latitude] => 39.9625
                    [longitude] => -83.0061
                    [metro_code] => 535
                    [time_zone] => America/New_York
                )

            [validAttributes:protected] => Array
                (
                    [0] => averageIncome
                    [1] => accuracyRadius
                    [2] => latitude
                    [3] => longitude
                    [4] => metroCode
                    [5] => populationDensity
                    [6] => postalCode
                    [7] => postalConfidence
                    [8] => timeZone
                )

        )

    [postal:protected] => GeoIp2\Record\Postal Object
        (
            [record:GeoIp2\Record\AbstractRecord:private] => Array
                (
                    [code] => 43215
                )

            [validAttributes:protected] => Array
                (
                    [0] => code
                    [1] => confidence
                )

        )

    [subdivisions:protected] => Array
        (
            [0] => GeoIp2\Record\Subdivision Object
                (
                    [record:GeoIp2\Record\AbstractRecord:private] => Array
                        (
                            [geoname_id] => 5165418
                            [iso_code] => OH
                            [names] => Array
                                (
                                    [de] => Ohio
                                    [en] => Ohio
                                    [es] => Ohio
                                    [fr] => Ohio
                                    [ja] => オハイオ州
                                    [pt-BR] => Ohio
                                    [ru] => Огайо
                                    [zh-CN] => 俄亥俄州
                                )

                        )

                    [locales:GeoIp2\Record\AbstractPlaceRecord:private] => Array
                        (
                            [0] => en
                        )

                    [validAttributes:protected] => Array
                        (
                            [0] => confidence
                            [1] => geonameId
                            [2] => isoCode
                            [3] => names
                        )

                )

        )

)
 country : United States
 city : Columbus
US
Array
(
    [as_domain] => amazon.com
    [as_name] => Amazon.com, Inc.
    [asn] => AS16509
    [continent] => North America
    [continent_code] => NA
    [country] => United States
    [country_code] => US
)
How-AI-Tracks-Cross-Platform-Price-Anomalies-in-UAE-Noon-vs-Amazon-ae-01

Introduction

Web typography plays a critical role in digital branding, accessibility, and user experience. Many companies invest in proprietary web fonts—custom-designed typefaces embedded into websites via technologies like WOFF, WOFF2, or TTF—to establish a unique visual identity. These fonts are typically licensed or created in-house, making them restricted from unauthorized reuse. However, developers, designers, and analysts often seek to study or analyze these fonts using techniques known as proprietary web font extraction.

Proprietary web font extraction refers to the process of retrieving and analyzing embedded or obfuscated fonts from websites. This practice is often enabled through reverse engineering web fonts by intercepting font files through developer tools or decoding base64 strings. In some cases, it may also help extract hidden text from websites that use font-based obfuscation to prevent scraping.

This blog explores how proprietary fonts can be reverse-engineered, the tools used in the process, and why ethical and legal considerations are essential when dealing with such techniques.

What Are Proprietary Web Fonts?

What-Are-Cross-Platform-Price-Anomalies-01

Proprietary web fonts are specially designed typefaces used by companies or individuals for private, licensed, or commercial purposes. Unlike open-source fonts available through platforms like Google Fonts, these fonts are owned or licensed with restricted usage rights. Organizations typically embed these fonts in their websites using the @font-face rule in CSS, referencing font files in formats like WOFF, WOFF2, or TTF. These formats are optimized for fast loading and cross-browser compatibility while maintaining font quality.

Web typography is a key component of brand identity. A unique font can create visual consistency across a company's digital ecosystem, from websites to applications and digital ads. Because these fonts are central to a company’s visual language, businesses go to great lengths to protect their proprietary fonts—using licensing agreements, encryption, and even obfuscation techniques to prevent unauthorized reuse or extraction.

One common tactic is CSS font obfuscation, where fonts are subsetted (only necessary characters are included), renamed, or base64-encoded within CSS files. This not only protects the font from being reused but can also act as a basic deterrent against web scraping. However, in some cases, websites use custom fonts as a security measure to scrape obfuscated website content, particularly in cases where important on-screen data (like prices, product names, or identifiers) is rendered using non-standard fonts.

This technique can prevent standard scrapers from recognizing and extracting textual data. To counter this, some developers apply reverse engineering techniques to decode proprietary fonts for data extraction. This may include downloading font files via browser developer tools, analyzing glyph mappings, and converting font formats using tools like FontForge or FontTools.

Understanding these fonts becomes especially relevant when the goal is to extract protected website text, especially when it's intentionally rendered using custom fonts to evade scraping. However, it’s crucial to distinguish between educational or analytical use and actions that violate copyright or terms of service.

In summary, proprietary web fonts are integral to digital branding but are increasingly being used as a layer of obfuscation in high-value websites. Whether you're analyzing typography or aiming to bypass font-based barriers in data extraction, understanding how these fonts work is essential—while always considering the ethical and legal implications.

Unlock hidden insights securely—partner with Actowiz Solutions for ethical web font extraction, reverse engineering, and reliable access to obfuscated website content.
Contact Us Today!

Why Is Web Font Extraction Performed?

While web fonts are primarily used for design consistency and brand identity, the practice of web font extraction has gained interest in various technical and research communities. The ability to extract website content from secured fonts isn’t just about copying design elements—it often serves legitimate purposes like research, archiving, and cybersecurity.

One of the most common reasons for proprietary web font extraction is typography research or design referencing. Designers and developers may extract fonts from websites to study kerning, glyph structures, or font-family behavior for educational or creative purposes. In academic settings, analyzing how fonts are implemented using CSS or JavaScript may also offer insight into responsive design patterns or accessibility challenges.

Another use case is archiving or offline usage—particularly in legal contexts. Organizations involved in legal investigations or regulatory compliance may need to preserve web pages in their original format, including embedded fonts. Extracting proprietary fonts ensures accurate rendering of screenshots, PDFs, or archived HTML files, maintaining visual fidelity in evidence documentation.

In the cybersecurity domain, malware analysis and digital forensics sometimes require reverse engineering font usage. For instance, phishing websites may mimic the appearance of well-known brands by using their custom or cloned fonts. Investigators analyzing such sites often engage in font-based data hiding analysis to identify hidden payloads, obfuscated characters, or misleading UI components that appear authentic only because of a specific font’s styling.

Additionally, some websites use secured or obfuscated fonts to deter scraping by rendering key data—such as prices, names, or IDs—using encoded glyphs. This practice requires advanced web scraping bypass techniques, including downloading the font files, analyzing character-to-glyph mapping, and rebuilding readable content from the obfuscated layout. This becomes essential in use cases where access to data is permitted (e.g., competitive analysis or transparency research) but the presentation layer attempts to block automation.

Disclaimer: While technically possible, it’s crucial to understand the legal and ethical boundaries surrounding web font extraction. Most proprietary fonts are protected under copyright or license agreements. Unauthorized reuse or redistribution can lead to legal consequences under laws such as the DMCA or similar copyright enforcement frameworks globally.

Web font extraction serves several valid purposes, from design research to digital investigations. However, any use of web scraping bypass techniques involving proprietary fonts must be guided by strict ethical and legal standards.

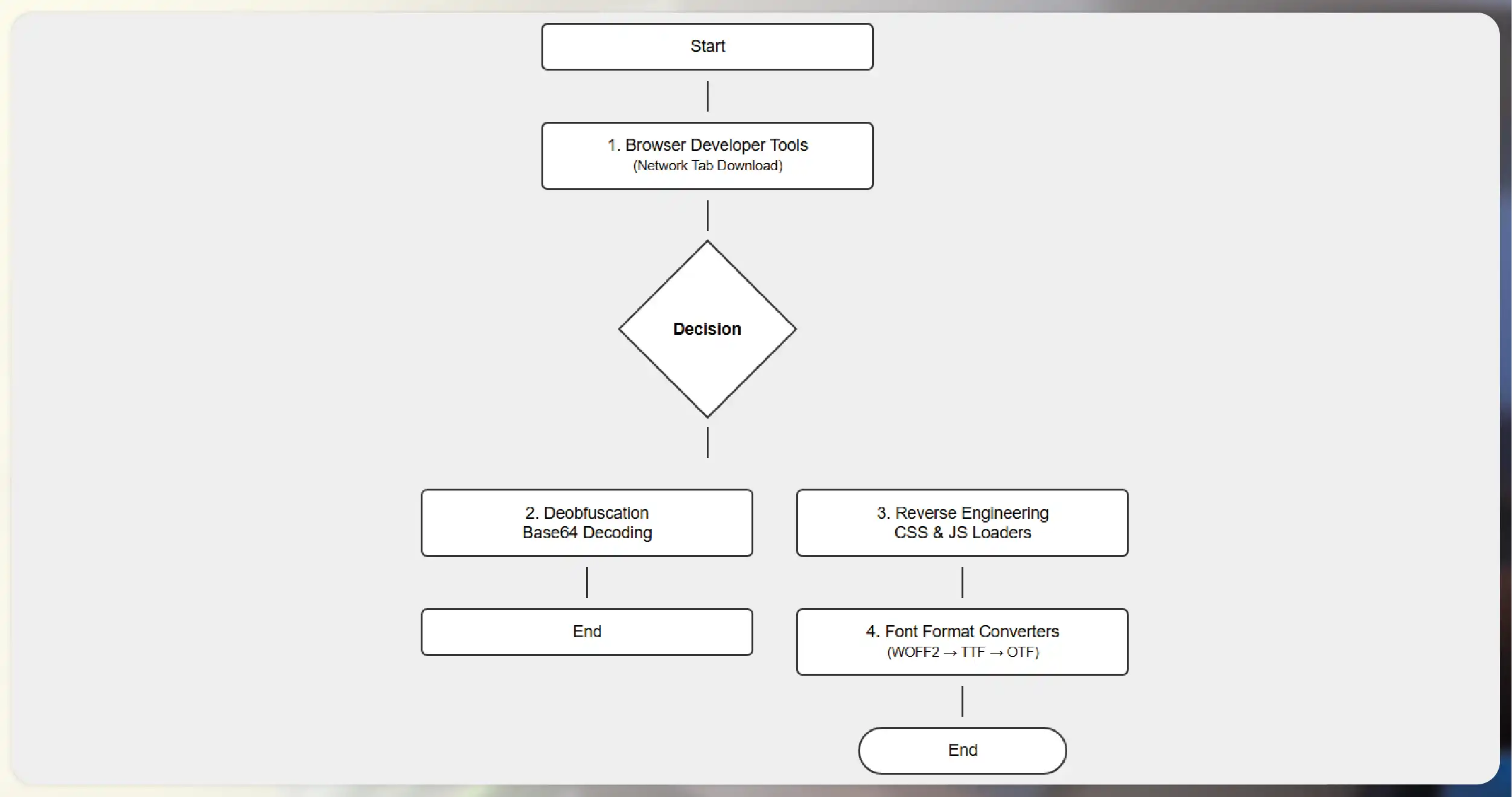
Common Methods of Proprietary Web Font Extraction

What-is-RERA-Data-Extraction-

Modern websites often use proprietary web fonts to create a distinct visual identity, but these same fonts are sometimes used as an obfuscation layer to conceal critical data from automated bots and scrapers. To bypass these defenses—whether for analysis, testing, or forensics—developers and researchers employ various proprietary web font extraction techniques. These methods help extract hidden text from websites that rely on encoded or stylized fonts to obscure important on-page content.

1. Browser Developer Tools (Network Tab Download)

The simplest approach starts with opening the Developer Tools in a browser (e.g., Chrome or Firefox) and navigating to the Network tab. Reloading the target webpage will reveal all resource requests, including WOFF, WOFF2, TTF, or OTF font files. These files can be saved directly and inspected later using font editors. This is often the first step in reverse engineering web fonts.

2. Deobfuscation and Base64 Decoding

Some websites don’t serve fonts as external files but instead embed them directly into CSS using base64 encoding. In these cases, the font string must be copied and decoded using tools or scripts. The resulting binary file can then be saved and opened with font tools to map glyphs to characters. This is particularly helpful when fonts are subsetted to specific characters used for data obfuscation.

3. Reverse Engineering CSS and JavaScript Loaders

Advanced websites may use JavaScript-based font loaders or dynamically injected CSS rules to obfuscate the loading process. This requires manually inspecting the HTML DOM, CSS stylesheets, or JavaScript functions that dynamically assign fonts or character mappings. Through reverse engineering web fonts, you can trace how glyphs map to real characters and rebuild the original data, which is crucial when trying to extract hidden text from websites where normal scraping fails.

4. Font Format Converters (WOFF2 → TTF → OTF)

After obtaining the font, it often needs to be converted for editing. Tools like FontForge, Font Squirrel, or WOFF2 decompression tools can convert fonts into editable formats such as TTF or OTF. Once converted, glyph maps can be manually reviewed, and lookup tables created to translate the glyphs back into readable text—essential for proprietary web font extraction scenarios involving pricing, names, or codes hidden in custom fonts.

Together, these techniques form the backbone of advanced font-based data extraction workflows, often used in ethical scraping, security research, and typography analysis.

Explore advanced techniques with Actowiz Solutions—master proprietary web font extraction to decode hidden data, bypass obfuscation, and extract valuable website content legally and securely.
Contact Us Today!

Tools Used in Web Font Extraction

What-is-RERA-Data-Extraction-
Tool Purpose
F12 DevTools Network sniffing & CSS tracking
FontForge Opening and modifying font files
WOFF2 Decompressor Convert compressed web fonts
Font Squirrel Generator Convert and preview fonts
TTX (FontTools) Font table analysis and XML conversion

Challenges in Extracting Proprietary Fonts

While proprietary web font extraction is technically possible, it comes with several significant challenges—many of which are deliberately engineered to prevent unauthorized access. One of the most common obstacles is obfuscation and font subsetting, where websites only include the glyphs needed for a specific page and rename or remove character mappings. This makes it difficult to reconstruct complete fonts or reverse-map glyphs to real characters, especially when trying to extract hidden text from websites.

Another major hurdle is CORS restrictions and encrypted font files. Modern browsers enforce strict cross-origin rules, preventing direct access to font files hosted on other domains. Additionally, some fonts are encrypted or served via base64-encoded stylesheets, further complicating access.

Licensing watermarks embedded in font metadata are another concern, especially when dealing with commercial fonts. These watermarks can trace unauthorized use and lead to copyright violations.

Lastly, font-serving CDNs like Google Fonts or Adobe Fonts often detect unusual download behavior, rate-limit access, or serve obfuscated fonts based on request headers and referrers.

All these mechanisms combine to make reverse engineering web fonts a technically demanding and legally sensitive task—best approached with a clear understanding of compliance and ethical boundaries.

Ethical and Legal Considerations

While the technical process of proprietary web font extraction is feasible, it raises critical ethical and legal concerns. Most proprietary fonts are protected under copyright laws and strict licensing agreements, which define how and where a font can be used. Extracting or repurposing these fonts without explicit permission—especially for commercial purposes—can constitute copyright infringement and violate digital property laws such as the DMCA (Digital Millennium Copyright Act) in the U.S. or equivalent regulations worldwide.

Using extracted fonts in commercial products, client projects, or branding assets without a valid license exposes individuals and businesses to legal consequences, including takedown notices, fines, and lawsuits. Even unintentional misuse can result in reputational damage and loss of trust.

That said, there are valid use cases for reverse engineering web fonts when approached ethically. Best practices recommend limiting font extraction to educational analysis, research, security testing, or design inspiration—particularly when working with open-source or freely available fonts. Always verify the license before using a font, and avoid redistributing or modifying proprietary fonts unless authorized.

While it’s technically possible to extract hidden text from websites via fonts, doing so responsibly and lawfully is essential to avoid serious legal and ethical pitfalls.

How Actowiz Solutions Can Help?

Actowiz Solutions offers expert solutions in ethical and secure proprietary web font extraction for research, compliance, and digital forensics. Our team specializes in reverse engineering web fonts, decoding obfuscated glyphs, and helping clients extract hidden text from websites protected by custom font rendering. We use advanced tools, automation pipelines, and legal best practices to ensure accuracy without violating licensing terms. Whether you're working in cybersecurity, academic research, or UI analysis, Actowiz provides tailored support and consulting to meet your goals. Partner with us for responsible, scalable, and insight-driven font and content extraction across complex digital environments.

Conclusion

While proprietary web font extraction is technically achievable through advanced tools and methods, it must always be approached with caution and respect for licensing terms. Techniques like reverse engineering web fonts and decoding glyphs can offer educational value in design research, cybersecurity, and forensic analysis. However, unauthorized commercial use may lead to serious legal consequences. When aiming to extract hidden text from websites that use custom fonts for obfuscation, always ensure ethical intent and legal compliance. Responsible extraction practices not only protect your organization but also uphold digital rights in an increasingly font-driven web landscape. Curious about safe data extraction and reverse-engineering practices? Connect with Actowiz Solutions for compliant, custom data workflows tailored to your industry needs. You can also reach us for all your mobile app scraping, data collection, web scraping , and instant data scraper service requirements!

GeoIp2\Model\City Object
(
    [raw:protected] => Array
        (
            [city] => Array
                (
                    [geoname_id] => 4509177
                    [names] => Array
                        (
                            [de] => Columbus
                            [en] => Columbus
                            [es] => Columbus
                            [fr] => Columbus
                            [ja] => コロンバス
                            [pt-BR] => Columbus
                            [ru] => Колумбус
                            [zh-CN] => 哥伦布
                        )

                )

            [continent] => Array
                (
                    [code] => NA
                    [geoname_id] => 6255149
                    [names] => Array
                        (
                            [de] => Nordamerika
                            [en] => North America
                            [es] => Norteamérica
                            [fr] => Amérique du Nord
                            [ja] => 北アメリカ
                            [pt-BR] => América do Norte
                            [ru] => Северная Америка
                            [zh-CN] => 北美洲
                        )

                )

            [country] => Array
                (
                    [geoname_id] => 6252001
                    [iso_code] => US
                    [names] => Array
                        (
                            [de] => USA
                            [en] => United States
                            [es] => Estados Unidos
                            [fr] => États Unis
                            [ja] => アメリカ
                            [pt-BR] => EUA
                            [ru] => США
                            [zh-CN] => 美国
                        )

                )

            [location] => Array
                (
                    [accuracy_radius] => 20
                    [latitude] => 39.9625
                    [longitude] => -83.0061
                    [metro_code] => 535
                    [time_zone] => America/New_York
                )

            [postal] => Array
                (
                    [code] => 43215
                )

            [registered_country] => Array
                (
                    [geoname_id] => 6252001
                    [iso_code] => US
                    [names] => Array
                        (
                            [de] => USA
                            [en] => United States
                            [es] => Estados Unidos
                            [fr] => États Unis
                            [ja] => アメリカ
                            [pt-BR] => EUA
                            [ru] => США
                            [zh-CN] => 美国
                        )

                )

            [subdivisions] => Array
                (
                    [0] => Array
                        (
                            [geoname_id] => 5165418
                            [iso_code] => OH
                            [names] => Array
                                (
                                    [de] => Ohio
                                    [en] => Ohio
                                    [es] => Ohio
                                    [fr] => Ohio
                                    [ja] => オハイオ州
                                    [pt-BR] => Ohio
                                    [ru] => Огайо
                                    [zh-CN] => 俄亥俄州
                                )

                        )

                )

            [traits] => Array
                (
                    [ip_address] => 216.73.216.24
                    [prefix_len] => 22
                )

        )

    [continent:protected] => GeoIp2\Record\Continent Object
        (
            [record:GeoIp2\Record\AbstractRecord:private] => Array
                (
                    [code] => NA
                    [geoname_id] => 6255149
                    [names] => Array
                        (
                            [de] => Nordamerika
                            [en] => North America
                            [es] => Norteamérica
                            [fr] => Amérique du Nord
                            [ja] => 北アメリカ
                            [pt-BR] => América do Norte
                            [ru] => Северная Америка
                            [zh-CN] => 北美洲
                        )

                )

            [locales:GeoIp2\Record\AbstractPlaceRecord:private] => Array
                (
                    [0] => en
                )

            [validAttributes:protected] => Array
                (
                    [0] => code
                    [1] => geonameId
                    [2] => names
                )

        )

    [country:protected] => GeoIp2\Record\Country Object
        (
            [record:GeoIp2\Record\AbstractRecord:private] => Array
                (
                    [geoname_id] => 6252001
                    [iso_code] => US
                    [names] => Array
                        (
                            [de] => USA
                            [en] => United States
                            [es] => Estados Unidos
                            [fr] => États Unis
                            [ja] => アメリカ
                            [pt-BR] => EUA
                            [ru] => США
                            [zh-CN] => 美国
                        )

                )

            [locales:GeoIp2\Record\AbstractPlaceRecord:private] => Array
                (
                    [0] => en
                )

            [validAttributes:protected] => Array
                (
                    [0] => confidence
                    [1] => geonameId
                    [2] => isInEuropeanUnion
                    [3] => isoCode
                    [4] => names
                )

        )

    [locales:protected] => Array
        (
            [0] => en
        )

    [maxmind:protected] => GeoIp2\Record\MaxMind Object
        (
            [record:GeoIp2\Record\AbstractRecord:private] => Array
                (
                )

            [validAttributes:protected] => Array
                (
                    [0] => queriesRemaining
                )

        )

    [registeredCountry:protected] => GeoIp2\Record\Country Object
        (
            [record:GeoIp2\Record\AbstractRecord:private] => Array
                (
                    [geoname_id] => 6252001
                    [iso_code] => US
                    [names] => Array
                        (
                            [de] => USA
                            [en] => United States
                            [es] => Estados Unidos
                            [fr] => États Unis
                            [ja] => アメリカ
                            [pt-BR] => EUA
                            [ru] => США
                            [zh-CN] => 美国
                        )

                )

            [locales:GeoIp2\Record\AbstractPlaceRecord:private] => Array
                (
                    [0] => en
                )

            [validAttributes:protected] => Array
                (
                    [0] => confidence
                    [1] => geonameId
                    [2] => isInEuropeanUnion
                    [3] => isoCode
                    [4] => names
                )

        )

    [representedCountry:protected] => GeoIp2\Record\RepresentedCountry Object
        (
            [record:GeoIp2\Record\AbstractRecord:private] => Array
                (
                )

            [locales:GeoIp2\Record\AbstractPlaceRecord:private] => Array
                (
                    [0] => en
                )

            [validAttributes:protected] => Array
                (
                    [0] => confidence
                    [1] => geonameId
                    [2] => isInEuropeanUnion
                    [3] => isoCode
                    [4] => names
                    [5] => type
                )

        )

    [traits:protected] => GeoIp2\Record\Traits Object
        (
            [record:GeoIp2\Record\AbstractRecord:private] => Array
                (
                    [ip_address] => 216.73.216.24
                    [prefix_len] => 22
                    [network] => 216.73.216.0/22
                )

            [validAttributes:protected] => Array
                (
                    [0] => autonomousSystemNumber
                    [1] => autonomousSystemOrganization
                    [2] => connectionType
                    [3] => domain
                    [4] => ipAddress
                    [5] => isAnonymous
                    [6] => isAnonymousProxy
                    [7] => isAnonymousVpn
                    [8] => isHostingProvider
                    [9] => isLegitimateProxy
                    [10] => isp
                    [11] => isPublicProxy
                    [12] => isResidentialProxy
                    [13] => isSatelliteProvider
                    [14] => isTorExitNode
                    [15] => mobileCountryCode
                    [16] => mobileNetworkCode
                    [17] => network
                    [18] => organization
                    [19] => staticIpScore
                    [20] => userCount
                    [21] => userType
                )

        )

    [city:protected] => GeoIp2\Record\City Object
        (
            [record:GeoIp2\Record\AbstractRecord:private] => Array
                (
                    [geoname_id] => 4509177
                    [names] => Array
                        (
                            [de] => Columbus
                            [en] => Columbus
                            [es] => Columbus
                            [fr] => Columbus
                            [ja] => コロンバス
                            [pt-BR] => Columbus
                            [ru] => Колумбус
                            [zh-CN] => 哥伦布
                        )

                )

            [locales:GeoIp2\Record\AbstractPlaceRecord:private] => Array
                (
                    [0] => en
                )

            [validAttributes:protected] => Array
                (
                    [0] => confidence
                    [1] => geonameId
                    [2] => names
                )

        )

    [location:protected] => GeoIp2\Record\Location Object
        (
            [record:GeoIp2\Record\AbstractRecord:private] => Array
                (
                    [accuracy_radius] => 20
                    [latitude] => 39.9625
                    [longitude] => -83.0061
                    [metro_code] => 535
                    [time_zone] => America/New_York
                )

            [validAttributes:protected] => Array
                (
                    [0] => averageIncome
                    [1] => accuracyRadius
                    [2] => latitude
                    [3] => longitude
                    [4] => metroCode
                    [5] => populationDensity
                    [6] => postalCode
                    [7] => postalConfidence
                    [8] => timeZone
                )

        )

    [postal:protected] => GeoIp2\Record\Postal Object
        (
            [record:GeoIp2\Record\AbstractRecord:private] => Array
                (
                    [code] => 43215
                )

            [validAttributes:protected] => Array
                (
                    [0] => code
                    [1] => confidence
                )

        )

    [subdivisions:protected] => Array
        (
            [0] => GeoIp2\Record\Subdivision Object
                (
                    [record:GeoIp2\Record\AbstractRecord:private] => Array
                        (
                            [geoname_id] => 5165418
                            [iso_code] => OH
                            [names] => Array
                                (
                                    [de] => Ohio
                                    [en] => Ohio
                                    [es] => Ohio
                                    [fr] => Ohio
                                    [ja] => オハイオ州
                                    [pt-BR] => Ohio
                                    [ru] => Огайо
                                    [zh-CN] => 俄亥俄州
                                )

                        )

                    [locales:GeoIp2\Record\AbstractPlaceRecord:private] => Array
                        (
                            [0] => en
                        )

                    [validAttributes:protected] => Array
                        (
                            [0] => confidence
                            [1] => geonameId
                            [2] => isoCode
                            [3] => names
                        )

                )

        )

)
 country : United States
 city : Columbus
US
Array
(
    [as_domain] => amazon.com
    [as_name] => Amazon.com, Inc.
    [asn] => AS16509
    [continent] => North America
    [continent_code] => NA
    [country] => United States
    [country_code] => US
)

Start Your Project

+1

Additional Trust Elements

✨ "1000+ Projects Delivered Globally"

⭐ "Rated 4.9/5 on Google & G2"

🔒 "Your data is secure with us. NDA available."

💬 "Average Response Time: Under 12 hours"

From Raw Data to Real-Time Decisions

All in One Pipeline

Scrape Structure Analyze Visualize

Look Back Analyze historical data to discover patterns, anomalies, and shifts in customer behavior.

Find Insights Use AI to connect data points and uncover market changes. Meanwhile.

Move Forward Predict demand, price shifts, and future opportunities across geographies.

Industry:

Coffee / Beverage / D2C

Result

2x Faster

Smarter product targeting

★★★★★

“Actowiz Solutions has been instrumental in optimizing our data scraping processes. Their services have provided us with valuable insights into our customer preferences, helping us stay ahead of the competition.”

Operations Manager, Beanly Coffee

✓ Competitive insights from multiple platforms

Industry:

Real Estate

Result

2x Faster

Real-time RERA insights for 20+ states

★★★★★

“Actowiz Solutions provided exceptional RERA Website Data Scraping Solution Service across PAN India, ensuring we received accurate and up-to-date real estate data for our analysis.”

Data Analyst, Aditya Birla Group

✓ Boosted data acquisition speed by 3×

Industry:

Organic Grocery / FMCG

Result

Improved

competitive benchmarking

★★★★★

“With Actowiz Solutions' data scraping, we’ve gained a clear edge in tracking product availability and pricing across various platforms. Their service has been a key to improving our market intelligence.”

Product Manager, 24Mantra Organic

✓ Real-time SKU-level tracking

Industry:

Quick Commerce

Result

2x Faster

Inventory Decisions

★★★★★

“Actowiz Solutions has greatly helped us monitor product availability from top three Quick Commerce brands. Their real-time data and accurate insights have streamlined our inventory management and decision-making process. Highly recommended!”

Aarav Shah, Senior Data Analyst, Mensa Brands

✓ 28% product availability accuracy

✓ Reduced OOS by 34% in 3 weeks

Industry:

Quick Commerce

Result

3x Faster

improvement in operational efficiency

★★★★★

“Actowiz Solutions' data scraping services have helped streamline our processes and improve our operational efficiency. Their expertise has provided us with actionable data to enhance our market positioning.”

Business Development Lead,Organic Tattva

✓ Weekly competitor pricing feeds

Industry:

Beverage / D2C

Result

Faster

Trend Detection

★★★★★

“The data scraping services offered by Actowiz Solutions have been crucial in refining our strategies. They have significantly improved our ability to analyze and respond to market trends quickly.”

Marketing Director, Sleepyowl Coffee

Boosted marketing responsiveness

Industry:

Quick Commerce

Result

Enhanced

stock tracking across SKUs

★★★★★

“Actowiz Solutions provided accurate Product Availability and Ranking Data Collection from 3 Quick Commerce Applications, improving our product visibility and stock management.”

Growth Analyst, TheBakersDozen.in

✓ Improved rank visibility of top products

Trusted by Industry Leaders Worldwide

Real results from real businesses using Actowiz Solutions

★★★★★
'Great value for the money. The expertise you get vs. what you pay makes this a no brainer"
Thomas Gallao
Thomas Galido
Co-Founder / Head of Product at Upright Data Inc.
Product Image
2 min
★★★★★
“I strongly recommend Actowiz Solutions for their outstanding web scraping services. Their team delivered impeccable results with a nice price, ensuring data on time.”
Thomas Gallao
Iulen Ibanez
CEO / Datacy.es
Product Image
1 min
★★★★★
“Actowiz Solutions offered exceptional support with transparency and guidance throughout. Anna and Saga made the process easy for a non-technical user like me. Great service, fair pricing highly recommended!”
Thomas Gallao
Febbin Chacko
-Fin, Small Business Owner
Product Image
1 min

See Actowiz in Action – Real-Time Scraping Dashboard + Success Insights

Blinkit (Delhi NCR)

In Stock
₹524

Amazon USA

Price Drop + 12 min
in 6 hrs across Lel.6

Appzon AirPdos Pro

Price
Drop −12 thr

Zepto (Mumbai)

Improved inventory
visibility & planning

Monitor Prices, Availability & Trends -Live Across Regions

Actowiz's real-time scraping dashboard helps you monitor stock levels, delivery times, and price drops across Blinkit, Amazon: Zepto & more.

✔ Scraped Data: Price Insights Top-selling SKUs

Our Data Drives Impact - Real Client Stories

Blinkit | India (Retail Partner)

"Actowiz's helped us reduce out of stock incidents by 23% within 6 weeks"

✔ Scraped Data, SKU availability, delivery time

US Electronics Seller (Amazon - Walmart)

With hourly price monitoring, we aligned promotions with competitors, drove 17%

✔ Scraped Data, SKU availability, delivery time

Zepto Q Commerce Brand

"Actowiz's helped us reduce out of stock incidents by 23% within 6 weeks"

✔ Scraped Data, SKU availability, delivery time

Actowiz Insights Hub

Actionable Blogs, Real Case Studies, and Visual Data Stories -All in One Place

All
Blog
Case Studies
Infographics
Report
Oct 28, 2025

Scraping Consumer Preferences on Dan Murphy’s Australia - Unveiling 5-Year Trends Across 50,000+ Alcohol Listings (2020–2025)

Discover how Scraping Consumer Preferences on Dan Murphy’s Australia reveals 5-year trends (2020–2025) across 50,000+ vodka and whiskey listings for data-driven insights.

thumb

Web Scraping Whole Foods Promotions and Discounts Data to Optimize Grocery Pricing Strategies

Discover how Web Scraping Whole Foods Promotions and Discounts Data helps retailers optimize pricing strategies and gain competitive insights in grocery markets.

thumb

Scrape USA E-Commerce Platforms for Inventory Monitoring - Tracking 5-Year Stock Trends Across 50,000+ Online SKUs (2020–2025)

Scrape USA E-Commerce Platforms for Inventory Monitoring to uncover 5-year stock trends, product availability, and supply chain efficiency insights.

Oct 28, 2025

Scraping Consumer Preferences on Dan Murphy’s Australia - Unveiling 5-Year Trends Across 50,000+ Alcohol Listings (2020–2025)

Discover how Scraping Consumer Preferences on Dan Murphy’s Australia reveals 5-year trends (2020–2025) across 50,000+ vodka and whiskey listings for data-driven insights.

Oct 27, 2025

Scraping APIs for Grocery Store Price Matching - Comparing Walmart, Kroger, Aldi & Target Prices Across 10,000+ Products

Discover how Scraping APIs for Grocery Store Price Matching helps track and compare prices across Walmart, Kroger, Aldi, and Target for 10,000+ products efficiently.

Oct 26, 2025

How to Scrape The Whisky Exchange UK Discount Data to Track 95% of Real-Time Whiskey Deals Efficiently?

Learn how to Scrape The Whisky Exchange UK Discount Data to monitor 95% of real-time whiskey deals, track price changes, and maximize savings efficiently.

thumb

Web Scraping Whole Foods Promotions and Discounts Data to Optimize Grocery Pricing Strategies

Discover how Web Scraping Whole Foods Promotions and Discounts Data helps retailers optimize pricing strategies and gain competitive insights in grocery markets.

thumb

AI-Powered Real Estate Data Extraction from NoBroker to Track Property Trends and Market Dynamics

Discover how AI-Powered Real Estate Data Extraction from NoBroker tracks property trends, pricing, and market dynamics for data-driven investment decisions.

thumb

How Automated Data Extraction from Sainsbury’s for Stock Monitoring Improved Product Availability & Supply Chain Efficiency

Discover how Automated Data Extraction from Sainsbury’s for Stock Monitoring enhanced product availability, reduced stockouts, and optimized supply chain efficiency.

thumb

Scrape USA E-Commerce Platforms for Inventory Monitoring - Tracking 5-Year Stock Trends Across 50,000+ Online SKUs (2020–2025)

Scrape USA E-Commerce Platforms for Inventory Monitoring to uncover 5-year stock trends, product availability, and supply chain efficiency insights.

thumb

Maximizing Margins - Scraping Online Liquor Stores for Competitor Price Intelligence to Monitor Competitor Pricing in the Online Liquor Market

Explore how Scraping Online Liquor Stores for Competitor Price Intelligence helps monitor competitor pricing, optimize margins, and gain actionable market insights.

thumb

Real-Time Price Monitoring and Trend Analysis of Amazon and Walmart Using Web Scraping Techniques

This research report explores real-time price monitoring of Amazon and Walmart using web scraping techniques to analyze trends, pricing strategies, and market dynamics.

phone
Quick Connect
phone
Quick Connect